back button

Fairness

A Tool Bundle for AI Fairness in Practice

Ruf B., Detyniecki M.2022

ACM Conference on Human Factors in Computing Systems (CHI) 2022

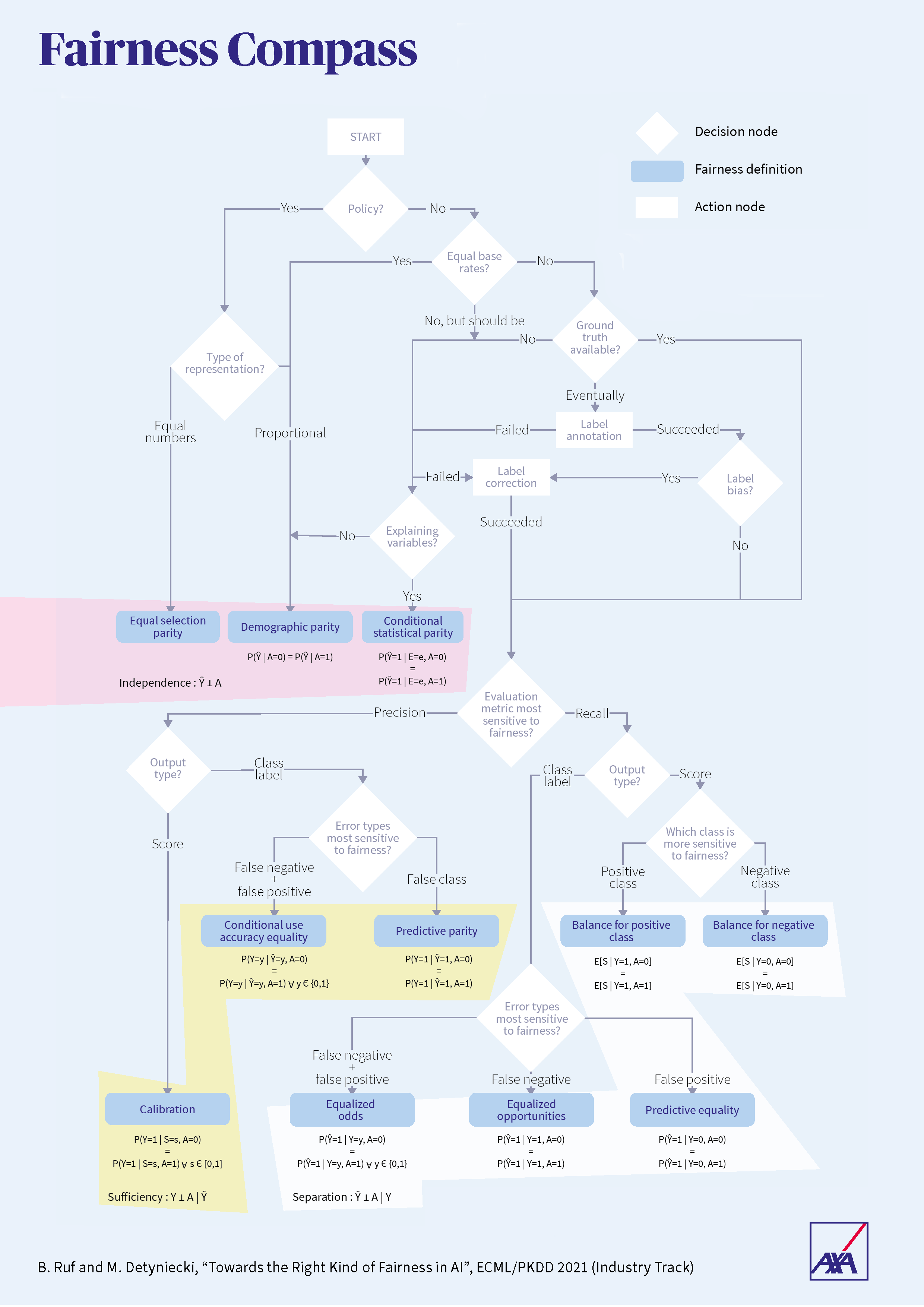
Fairness Compass: Towards the Right Kind of Fairness

[English] [German] [Infographic] [Tool] [Code]

Ruf B., Detyniecki M.2021

ECML/PKDD 2021 Industry Track

Explaining How Your AI System is Fair

Ruf B., Detyniecki M.2021

ACM CHI 2021 Workshop on Operationalizing Human-Centered Perspectives in Explainable AI

Implementing Fair Regression In The Real World

Ruf B., Detyniecki M.2021

Preprint Arxiv

Adversarial Learning for Counterfactual Fairness

Grari V., Lamprier S., Detyniecki M.2020

Preprint Arxiv

Learning Unbiased Representations via Rényi Minimization

Grari V., El Hajouji O., Lamprier S., Detyniecki M.2020

Preprint Arxiv

Achieving Fairness with Decision Trees: An Adversarial Approach

Grari V., Ruf B., Lamprier S., Detyniecki M.2020

Journal Data Science and Engineering

Active Fairness Instead of Unawareness

Ruf B., Detyniecki M.2020

Position paper on the use of personal attributes in AI.

Getting Fairness Right: Towards a Toolbox for Practitioners

Ruf B., Boutharouite C., Detyniecki M.2020

Workshop on Fair and Responsible AI at CHI 2020

Fair Adversarial Gradient Tree Boosting

Grari V., Ruf B., Lamprier S., Detyniecki M.2019

IEEE International Conference on Data Mining (ICDM)

Fairness-Aware Neural Réyni Minimization for Continuous Features

Grari V., Ruf B., Lamprier S., Detyniecki M.2019

This research article presents a method to ensure some independence level between the outputs of regression models and any given continuous sensitive variables.

Understanding and Mitigating Bias

Ruf B., Grari V., Detyniecki M.2019

Booklet explaining the most fundamental sources of unwanted bias in machine learning algorithms and possible mitigation strategies.

The team

Marcin Detyniecki

Head of Research and Development

Contact me

Vincent Grari

Research Data Scientist

Contact me

Boris Ruf

Research Data Scientist

Contact me